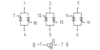
SKUT85/16T V2

Ціна: 79.27 EUR
Напруга (V): 1600
Струм (A): ≤ 100
Конфігурація модуля: Зустрічно-паралельні 3ф.